中文
/
EN
杂协概况
协会建设
会员培训
精品观赏
志愿服务
行风建设与维权
地方杂协动态
青年艺术家之友
杂协公告
特别关注
对外交流
大 事 记
杂技人物
杂技教育与百科
杂技产业发展
杂技出版物
杂协概况
协会建设
会员培训
精品观赏
志愿服务
行风建设与维权
地方杂协动态
青年艺术家之友
杂协公告
特别关注
对外交流
大事记
杂技人物
杂技教育与百科
杂技产业发展
杂技出版物
中文
/
EN
首页
>
决算公开
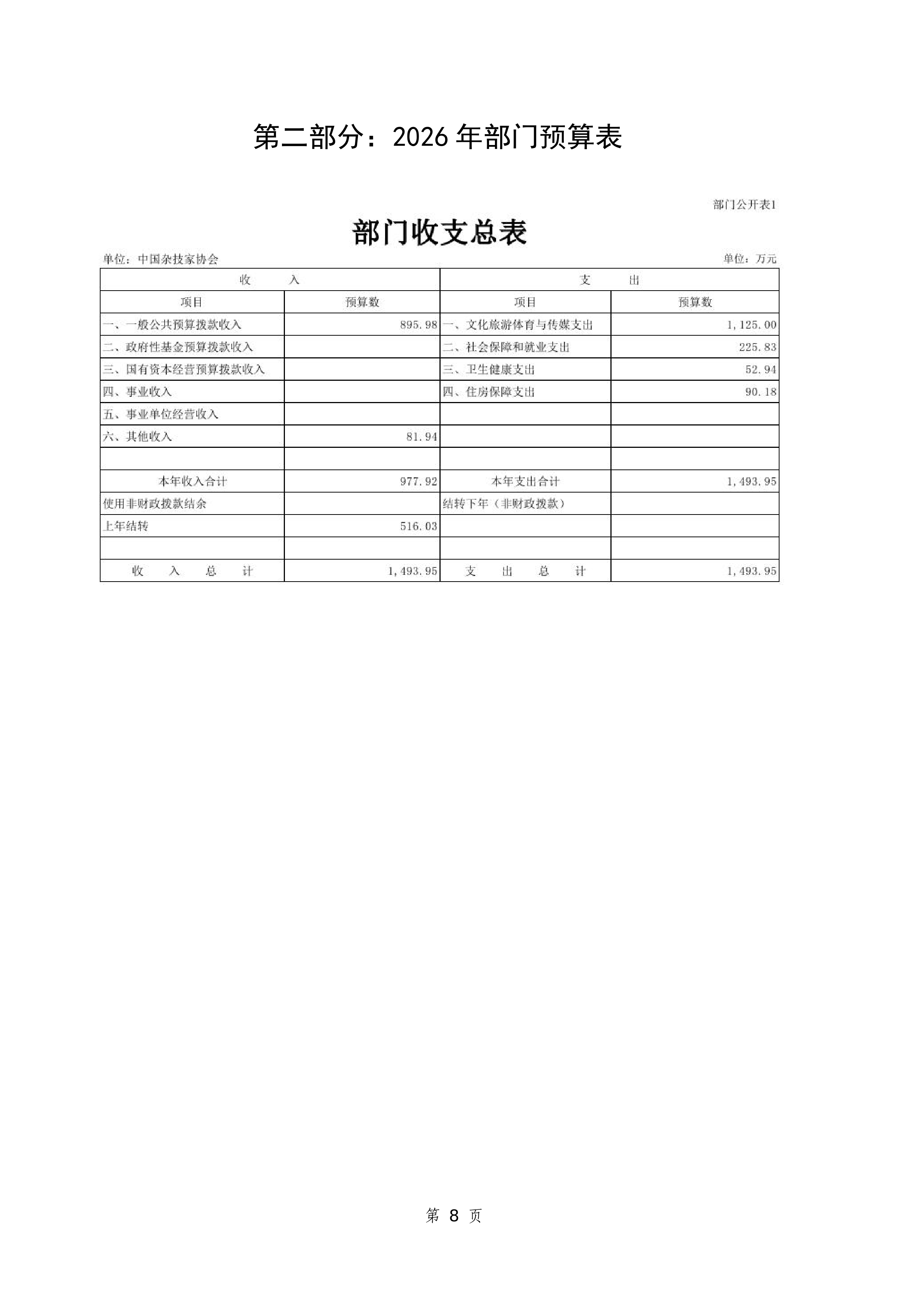
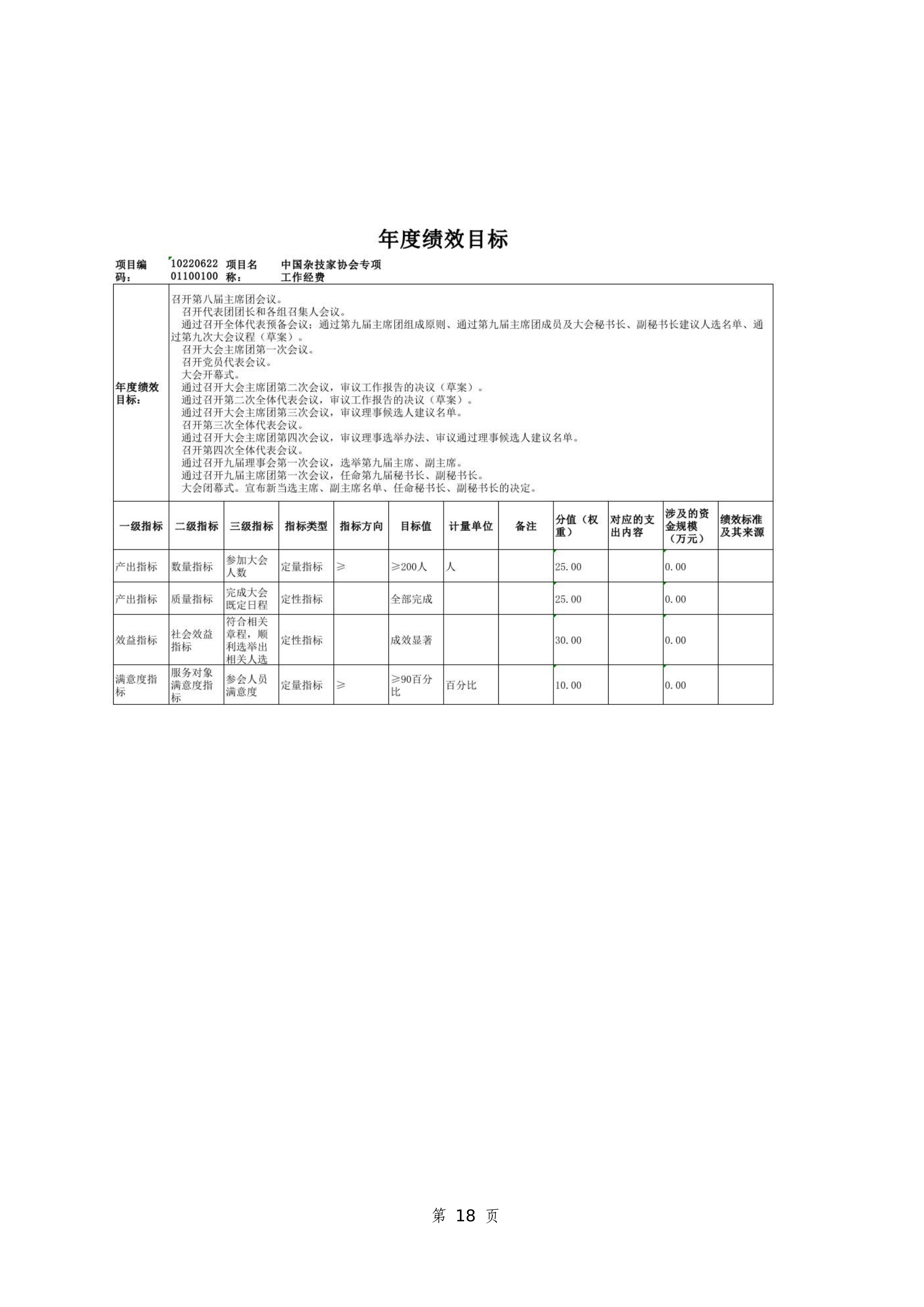
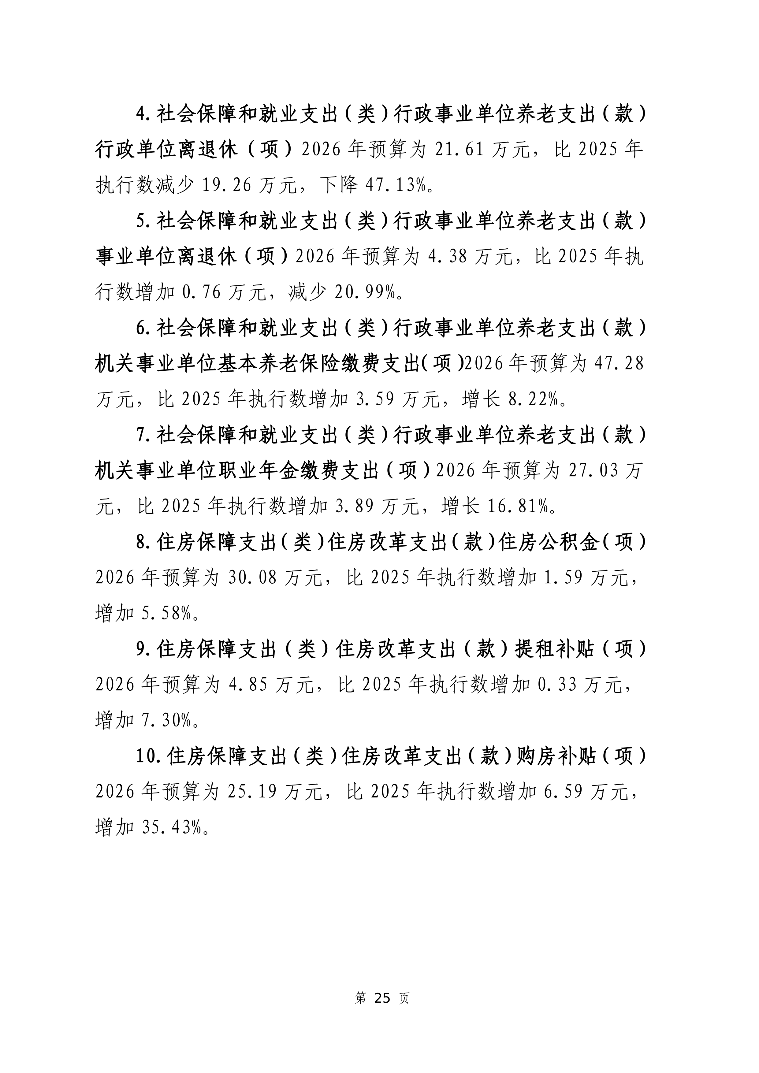
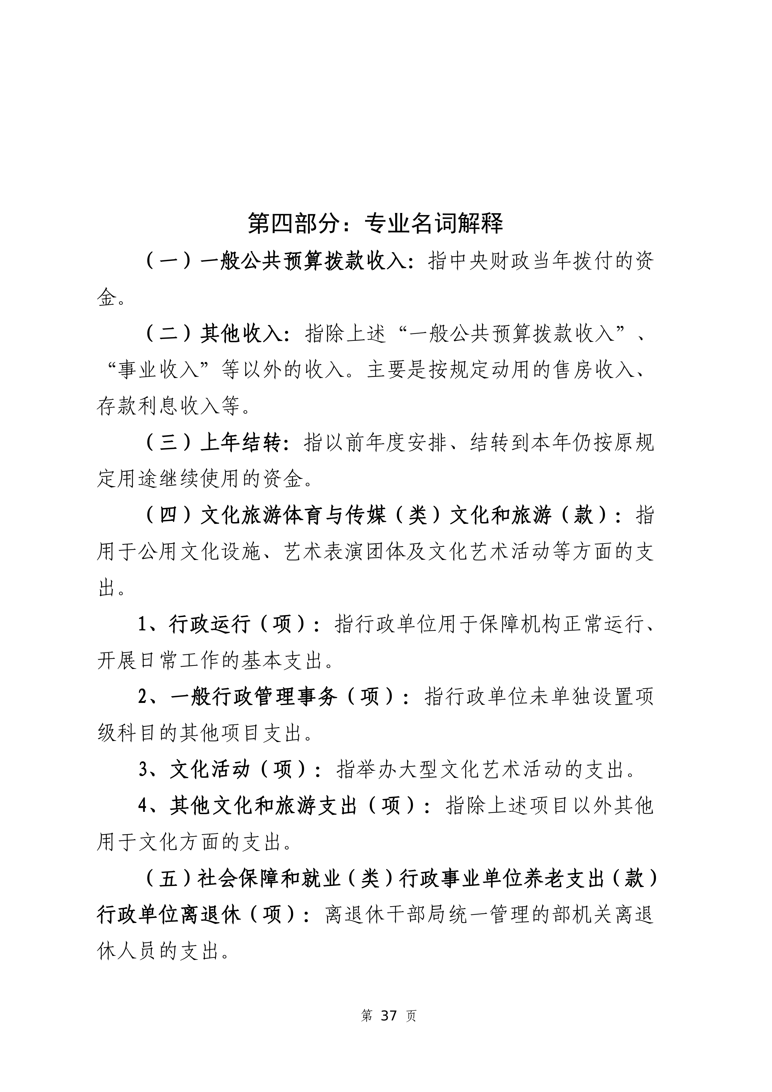
中国杂技家协会部门预算(2026年度)
来源:
刊发时间:2026-04-30